
数据要素产业动态,深度洞察发展趋势,助力企业抢占先机、把握方向。
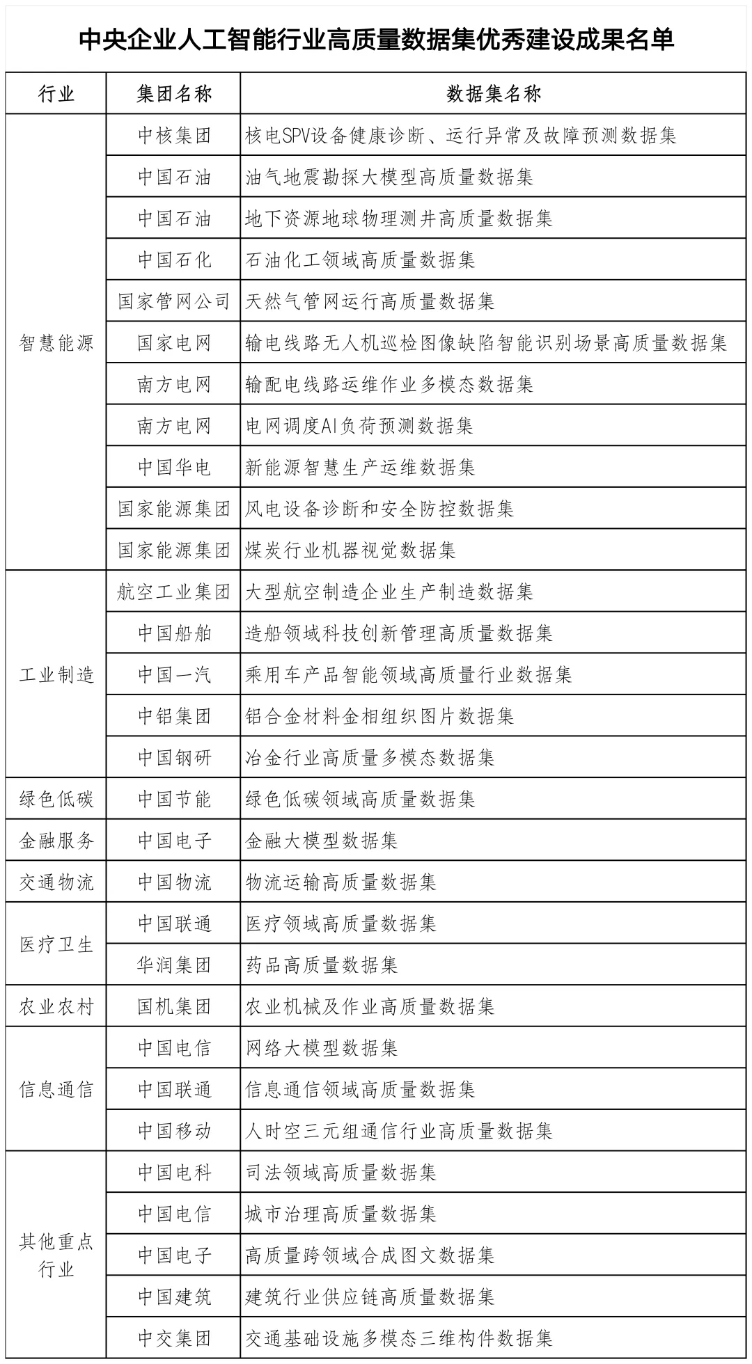
第八届数字中国建设峰会期间,国务院国资委集中发布了首批10余个行业30项央企人工智能行业高质量数据集优秀建设成果;首批成立交通物流、绿色低碳、智慧能源等三大行业中央企业数据产业共同体
近日,第八届数字中国建设峰会“数据要素安全与流通基础设施分论坛”上,国务院国资委重磅发布首批覆盖10余个行业的30项央企人工智能高质量数据集建设成果。同时,交通物流、绿色低碳、智慧能源三大行业中央企业数据产业共同体正式成立,后续将按计划拓展至其他重点行业,通过深化数据资源开发与共享,以高质量数据集赋能大模型训练、推动高价值应用场景落地。 下一步,国务院国资委将聚焦央企“AI+”专项行动深化,全面推进人工智能在科技创新、产业发展和应用场景的融合突破。以数据产业共同体为载体,依托央企海量数据优势,加速汇聚重点行业人工智能高质量数据集,构建安全可靠的数据要素流通基础设施,带动产业链上下游强化数据协同共享,探索数据资产合规交易的商业模式,为数字经济发展注入新动能。
